类似游戏
魔法使之夜手机版 v1.4.0.avn 角色扮演 / 1.07G
鸑鷟镜花水月手机版 v1.0.4安卓版 角色扮演 / 156.77M
流浪汉模拟器手机版(Tramp Simulator Homeless Games) v11.3安卓版 角色扮演 / 118.67M
阿尼玛灵魂官方正版 v3.1.8 角色扮演 / 1.04G
永夏之恋手机版 v1.0安卓版 角色扮演 / 2.85G
精品推荐
专题推荐
本类排行
详情介绍
鸑鷟镜花水月手机版是一款国产galgame游戏,背景设立在校园中,讲述男主邵晓风与妹妹小雅的普通的日常生活,因神秘转校生戴子玲和冷漠班长秦梦瑶而变得不普通起来。游戏内玩家将扮演邵晓风,通过与戴子玲、秦梦瑶等支线探索,逐渐解开转校生的真实身份。
鸑鷟镜花水月手机版是一款国产galgame游戏,背景设立在校园中,讲述男主邵晓风与妹妹小雅的普通的日常生活,因神秘转校生戴子玲和冷漠班长秦梦瑶而变得不普通起来。游戏内玩家将扮演邵晓风,通过与戴子玲、秦梦瑶等支线探索,逐渐解开转校生的真实身份,以及邵晓风和妹妹小雅的身世之谜。鸑鷟镜花水月手游的场景以及角色立绘采用手绘风格,搭配与剧情深度契合的原创配乐,能让玩家更具沉浸感。
游戏特色
1、以校园为舞台,融合奇幻元素与轮回主题,通过细腻剧情和多结局设计探讨命运与真实。
2、班长、戴子玲、小雅三条主要角色路线,多个分支结局。
3、背景和对话中融入了许多中国学生熟悉的校园生活细节和社会元素,增加了代入感。
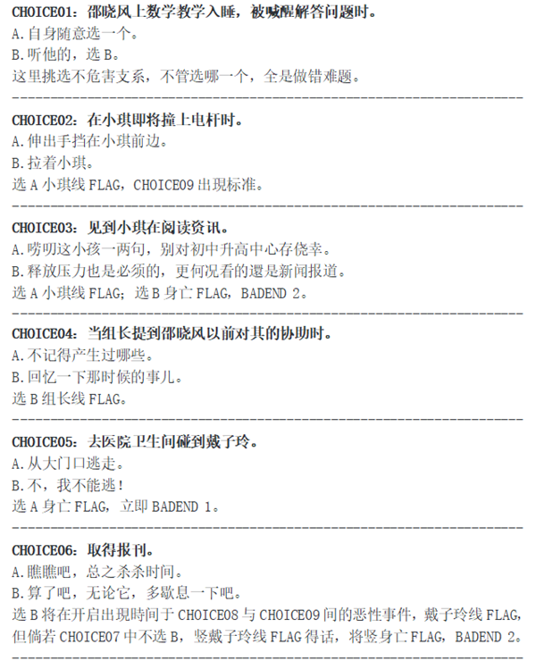
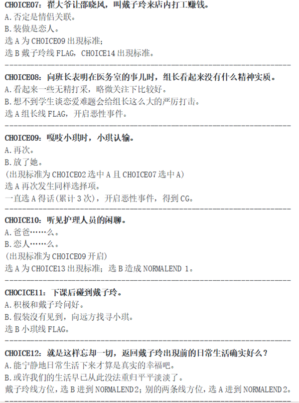
鸑鷟镜花水月手机版各选项攻略
鸑鷟镜花水月手机版人物支线攻略
1、小雅线
2、班长线
3、戴子玲线
游戏亮点
1、早期高质量的国产视觉小说,为同类游戏开创了先河。
2、融入了中国学生熟悉的校园生活和社会细节,拥有独特的亲切感。
3、画面精美、人物立绘和CG质量很高,配乐备受好评。
游戏截图
其他版本
-
鸑鷟镜花水月手机版 v1.0.4安卓版 角色扮演 / 156.77M






























